试看链接:https://pan.baidu.com/s/1ME3ooFW3egqoJ6jCUtB6cg?pwd=che7

相关推荐:

2024最新珠峰前端架构课

体系课-大前端2022版(完结)

妙思维-WEB前端高级工程师养成计划【全修精英特训】(完结)

 

课程介绍

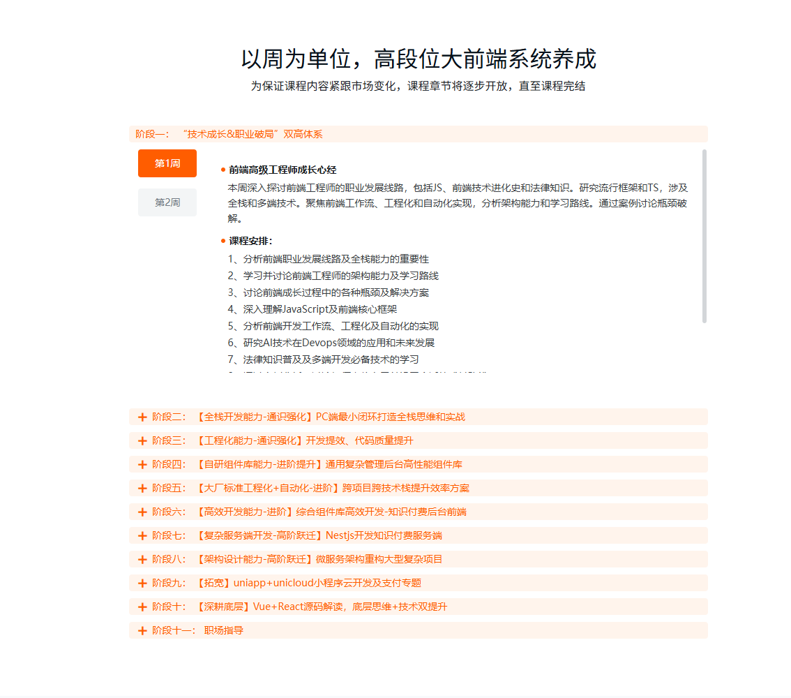
全新打造“技术成长&职业破局”双高体系
深度打通“全栈 + 全流程 +多端+ 提效+AI赋能” ,递进式锤炼思维与高阶技能,高效实现能力跃迁
助力成为“驾驭全局,深广兼备,打通多端全栈”的高级工程师

资源目录

.
└──  阶段一:“技术成长&职业破局”双高体系/
    ├──  1-前端高级工程师成长心经/
    │   ├──  第1章 课程导学:课程设计、核心价值体现、服务与资源/
    │   ├──  第2章 高级前端工程师成长心经/
    │   ├──  第3章 进阶中高级前端瓶颈及解决方案/
    │   ├──  第4章 成为高级前端工程师背后的成长方法论【从初到中阶前端】/
    │   ├──  第5章 成为高级前端工程师背后的成长方法论【从中到高阶前端】/
    │   └──  附件/
    └──  2-大型复杂项目需求分析及整体架构设计/
        ├──  第1章 周导学:项目需求分析与架构设计的主要内容/
        ├──  第2章 整体项目需求分析:从能力出发全面了解项目设计的前因后果/
        ├──  第3章 项目技术选型:复杂业务中怎么快速完成闭环/
        ├──  第4章 整体架构设计:架构是什么?设计系统架构图/
        ├──  第5章 番外:静态文档工具及Markdown介绍/
        ├──  第6章 接口设计及系统文档规范/
        └──  附件/
├──  阶段二:【全栈开发能力-通识强化】PC端最小闭环打造全栈思维和实战/
│   ├──  1-需求分析能力:与产品、后端沟通,设计工具/
│   │   ├──  第1章 夯实基础,助力工作与效率/
│   │   ├──  第2章 用什么:前端技术及UI组件库(学习资源推荐)/
│   │   ├──  第3章 项目技术选型/
│   │   └──  附件/
│   ├──  2-玩转Node.js:前端开发&调试双击破/
│   │   ├──  第1章 Node.js开发环境初始化/
│   │   ├──  第2章 IDE配置调试及代码规范(VSCode插件推荐)/
│   │   ├──  第3章 缺陷控制:项目Prettier&ESLint配置代码质量检测/
│   │   ├──  第4章 TypeScript进阶语法与用法(JS超集,未来趋势)/
│   │   └──  附件/
│   ├──  3-Vue3项目框架搭建及响应式开发方案/
│   │   ├──  第1章 Vue通用模板项目全面进阶:路由、样式库、PWA及优化策略/
│   │   ├──  第2章 业务页面路由、基础组件构建与布局技巧/
│   │   ├──  第3章 移动端设计:响应式布局、设备适配与动画实践/
│   │   └──  附件/
│   ├──  4-首页开发、Mock接口及前端测试技巧/
│   │   ├──  第1章 首页项目从设计到实现:Vue开发实战及扩展技巧/
│   │   ├──  第2章 前端Mock开发实战:Vue项目中的API与数据处理/
│   │   ├──  第3章 单元测试及e2e测试/
│   │   └──  附件/
│   ├──  5-服务端渲染原理与Linux&Docker/
│   │   ├──  第1章 深入理解服务端渲染:SSR原理及与CSR、SSG的比较/
│   │   ├──  第2章 掌握SSR实战:应用vite-plugin-ssr项目改造/
│   │   ├──  第3章 Nuxt.js入门与进阶:探索Nuxt的核心技术与工具/
│   │   ├──  第4章 Nuxt项目改造与优化:深度探讨SSR在Nuxt中的应用/
│   │   ├──  第5章 Linux系统解析,掌握Linux文件系统和常见命令/
│   │   ├──  第6章 Docker容器化技术,理解Docker的核心概念和配置/
│   │   └──  附件/
│   └──  6-服务端开发:走向全栈Nodejs与数据库/
│       ├──  第1章 环境选择Java vs Node.js,探究Nest.js/
│       ├──  第2章 Nest.js实战初步:CLI工具使用和应用调试/
│       ├──  第3章 编程思想与服务端架构:理解OOP, FP, FRP及依赖注入/
│       ├──  第4章 数据库设计与实践:从核心概念到详细设计/
│       ├──  第5章 数据库操作与日志管理:ORM库与Docker应用/
│       ├──  第6章 Nestjs中的CURD操作与数据校验/
│       ├──  第7章 构建学习页面:数据查询与校验进阶/
│       ├──  第8章 前端接口对接:Nuxt优化与Mock工作流/
│       ├──  第9章 项目部署与优化:直装与Docker容器化解决方案/
│       └──  附件/
├──  阶段三:【工程化能力-通识强化】开发提效、代码质量提升/
│   ├──  1-深入Git 高效代码管理与团队协作/
│   │   ├──  第1章 Git版本控制入门:理解Git与SVN的差异/
│   │   ├──  第2章 深入探索Git:核心概念和本地远程仓库管理/
│   │   ├──  第3章 Git实战:协同冲突处理与版本管理最佳实践/
│   │   ├──  第4章 Git托管平台全探索:GitLab与Gitea的部署和管理/
│   │   └──  附件/
│   ├──  2-前端开发利器:Mock接口及接口测试工具/
│   │   ├──  第1章 Mock技术:前端开发必备的接口测试和模拟工具/
│   │   ├──  第2章 深入json-server:轻量级CLI Mock多功能实践/
│   │   ├──  第3章 强化开发工具链:推荐平台级工具和VSCode插件/
│   │   ├──  第4章 VSCode插件开发与开源项目管理/
│   │   ├──  第5章 精通接口测试:从测试流程到Jmeter的实践/
│   │   └──  附件/
│   ├──  3-前端工程化:Webpack&Vite构建/
│   │   ├──  第1章 探索前端工程化:主流技术与工具的对比与应用/
│   │   ├──  第2章 深度解析Webpack:核心概念、配置及AI辅助应用/
│   │   ├──  第3章 实战升级:前端工程化在不同场景的应用与提升/
│   │   ├──  第4章 Webpack开发环境的搭建与调试:源码解析及问题解决/
│   │   ├──  第5章 理解Webpack核心库Tapable:工作原理与事件控制/
│   │   ├──  第6章 webpack工作流程:定制化Loaders与Plugins/
│   │   └──  附件/
│   └──  4-CICD持续集成和部署及云构建工具/
│       ├──  第1章 深入浅出前端自动化/
│       ├──  第2章 深入Jenkins:从安装到高级配置/
│       ├──  第3章 Jenkins与Gitlab集成:构建与部署的实战/
│       ├──  第4章 私有制品库:定制化的仓库与流水线策略/
│       └──  第5章 Gitlab流水线进阶:从CICD到容器集成/
└──  阶段四:【自研组件库能力-进阶提升】通用复杂管理后台高性能组件库/
    ├──  1-设计通用管理后台组件库:初始化模板+组件/
    │   ├──  第1章 AI驱动的产品设计:从需求到组件库/
    │   ├──  第2章 项目起步:项目初始化与框架集成/
    │   ├──  第3章 图标组件进阶:从SVG到动态加载/
    │   ├──  第4章 界面交互:暗黑模式与全屏操作/
    │   ├──  第5章 多语言支持:vue-i18n集成与构建优化/
    │   └──  第6章 头部消息组件:Elementplus基础组件&学习事件传递/
    ├──  2-通用管理后台组件库:业务组件&页面开发/
    │   ├──  第1章 导学:交互与响应式设计基础/
    │   ├──  第2章 菜单组件:构建高度可配置的菜单组件/
    │   ├──  第3章 交互设计:实现多功能默认布局/
    │   ├──  第4章 菜单样式优化:国际化+事件管理/
    │   ├──  第5章 响应式进阶:主题设置抽屉组件的响应式设计/
    │   └──  第6章 登录注册:创建灵活的登录注册页面/
    └──  3-管理后台:功能性组件&可视化图表与地图/
        ├──  第1章 打造移动端适配的高级表格组件/
        ├──  第2章 表格组件扩展:嵌套、多级表头、单选多选等/
        ├──  第3章 表格组件:分页与事件传递/
        ├──  第4章 构建自适应与拖拽功能的高级表格组件/
        ├──  第5章 表单组件:自适应结构设计+拖拽高级功能/
        └──  第6章 表单组件:动态表单组件设计与响应式数据处理/
        └──  第7章 Vue指令精粹:从交互增强到权限控制/
    ├── 4-组件库工程化:自动构建部署与测试/
    │   ├── 第1章 组件库的交互与优化之旅/
    │   ├── 第2章 动态交互组件:面包屑与Vue过渡效果/
    │   ├── 第3章 功能性组件:头部标签导航组件/
    │   ├── 第4章 页面动效与样式:路由过渡与响应式设计/
    │   ├── 第5章 动画组件实战:创建自定义折叠过渡/
    │   ├── 第6章 功能性组件:集成ECharts图表、富文本编辑器、音视频组件/
    │   ├── 第7章 打包与优化:提升组件库性能与效率/
    │   └── 第8章 自动化部署:探索GitHub Actions与依赖管理/
    └── 5-桌面端应用:丰富组件库应用场景/
        ├── 第1章 桌面应用开发:Electron vs Tauri 技术比较/
        ├── 第2章 深入Electron:核心概念、进程通信与安全/
        ├── 第3章 Electron界面交互:菜单定制与国际化/
        ├── 第4章 Electron与前端框架集成实战/
        ├── 第5章 Electron打包与发布:从配置到上架AppStore/
        └── 第6章 自动化构建:Github Actions实践/
└── 阶段五:【大厂标准工程化+自动化-进阶】跨项目跨技术栈提升效率方案
    ├── 1-工程化必备:开发脚手架项目
    │   ├── 第1章 精简分析:如何瘦身并精简核心组件与功能
    │   ├── 第2章 工程化进阶:Vite与Vue组件库、TS库打包方案
    │   ├── 第3章 组件库开发:提炼自定义组件库,资源加载方案
    │   ├── 第4章 自动化脚本与组件库导出
    │   ├── 第5章 组件库打包与自动化流程优化
    │   ├── 第6章 组件库项目闭环:测试、打包、发布
    │   └── 附件
    ├── 2-进阶自动化能力:云构建+云部署能力扩展
    │   ├── 第1章 Monorepo项目概览与导引
    │   ├── 第2章 Monorepo工具与包管理方案深探
    │   ├── 第3章 Monorepo实战:项目整合与关键注意事项
    │   ├── 第4章 项目瘦身策略:CLI需求分析与模块拆分
    │   ├── 第5章 CLI工具开发:从原理到实战应用
    │   └── 附件
    └── 3-融合CLI+DevOps,封装桌面端应用
        ├── 第1章 自动化进阶:探索云构建的新视角
        ├── 第2章 Lerna&nx与TurboRepo:深入解析云缓存实践
        ├── 第3章 Nx云缓存插件nx-remotecache-qiniu开发
        ├── 第4章 自动化流程实现:Nx插件发布与GithubActions集成
        ├── 第5章 构建高效桌面应用:Electron与CLI工具集成实战/
        └── 附件/
└──  阶段六:【高效开发能力-进阶】综合组件库高效开发-知识付费后台前端/
    ├──  1-第19周 Vue组件库开发知识付费项目核心页面/
    │   ├──  第1章 项目基础与管理后台功能开发/
    │   ├──  第2章 登录与注册页面构建:动态表单组件开发与样式设计/
    │   ├──  第3章 集成行为验证:提升用户安全性/
    │   ├──  第4章 管理端界面开发与Mock策略应用/
    │   └──  附件/
    ├──  2-第20周 动态表单+表格:知识付费项目用户管理开发/
    │   ├──  第1章 深入探索Tab间通信:从基础到SharedWorker实践/
    │   ├──  第2章 用户管理模块开发:界面设计与交互实现/
    │   ├──  第3章 会员管理功能扩展与数据可视化/
    │   ├──  第4章 交易管理:业务流程与状态展示/
    │   └──  第5章 社区互动管理:评论与用户私信/
    └──  3-第21周 复杂交互场景自定义:项目内容管理开发/
        ├──  第1章 内容管理需求分析与结构设计/
        ├──  第2章 内容管理界面列表与内容详情/
        ├──  第3章 内容详情界面交互进阶:动态标签/
        ├──  第4章 基础组件库扩展:el-upload上传组件/
        ├──  第5章 内容管理章节详情:富文本编辑器组件应用/
        ├──  第6章 权限管理:菜单控制与Form组件优化/
        ├──  第7章 树形菜单编辑功能设计/
        └──  第8章 章小结/
└──  阶段七:【复杂服务端开发-高阶跃迁】Nestjs开发知识付费服务端/
    ├──  1-第22周 大型权限系统设计:多租户权限数据库设计/
    │   ├──  第1章 设计nestjs通用后端框架架构:NestJS核心知识回顾/
    │   ├──  第2章 NestJS多环境配置与管理/
    │   ├──  第3章 日志管理与异常处理/
    │   ├──  第4章 nestjs通用后端框架:集成通用模块,优化打包性能/
    │   ├──  第5章 数据库集成策略:ORM选择与多租户实现/
    │   ├──  第6章 NestJS与数据库ORM集成实践/
    │   ├──  第7章 NestJS动态模块与数据库架构优化/
    │   └──  附件/
    ├──  2-第23周 登录认证+权限管理/
    │   ├──  第1章 复习与深入ORM多数据库配置/
    │   ├──  第2章 TypeORM多数据库集成与优化/
    │   ├──  第3章 Prisma模块与RxJS的高级应用/
    │   ├──  第4章 扩展模块:Mongoose官方模块问题解决与扩展/
    │   ├──  第5章 数据库策略总结:多数据库与多租户环境/
    │   ├──  第6章 Redis在Node.js中的应用与工具/
    │   ├──  第7章 nestjs中缓存策略实现/
    │   ├──  第8章 电子邮件服务集成与实践/
    │   ├──  第9章 安全认证机制:后端登录与API安全/
    │   └──  第10章 后置项目准备(模板项目优化)/
    └──   3-第24周 内容+学习+用户+交易核心业务服务开发/
        ├──   第1章 鉴权登录:NestJS用户认证与参数校验/
        ├──   第2章 鉴权守卫与控制器访问权限管理/
        ├──   第3章 接口安全策略:密码保护与数据脱敏/
        ├──   第4章 RBAC角色权限系统设计与实现/
        ├──   第5章 基于CASL的策略权限控制/
        ├──   第6章 高级策略权限设计与实现/
        ├──   第7章 权限开发总结/
        ├──   第8章 菜单权限设计与实现/
        ├──   第9章 核心业务:内容管理设计与开发,数据库迁移/
        ├──   第10章 核心业务服务开发总结/
        └──   附件/
    ├──   4-第25周 Nestjs服务端部署、测试及CICD/
    │   ├──   第1章 NestJS 服务端打包优化与自动化/
    │   ├──   第2章 日志管理与数据库维护/
    │   ├──   第3章 SSH 模块集成与异步操作/
    │   ├──   第4章 容器化数据库备份与定时任务管理/
    │   └──   附件/
        ├──   5-第26周 深入WebSocket集成chatGPT/
    │   ├──   第1章 WebSocket入门与初步应用/
    │   ├──   第2章 NestJS中的WebSocket集成与通信策略/
    │   ├──   第3章 WebSocket客户端优化与共享实例管理/
    │   ├──   第4章 WebSocket多环境管理与开发总结/
    │   ├──   第5章 网络安全与WebSocket应用扩展/
    │   └──   附件/
└──   阶段八:【架构设计能力-高阶跃迁】微服务架构重构大型复杂项目/
    ├──   1-第27周 架构入门:前后端的微服务/
    │   ├──   第1章 微服务与微前端概念/
    │   ├──   第2章 NestJS中的微服务实践/
    │   ├──   第3章 NestJS微服务的高级特性/
    │   ├──   第4章 nestjs中微服务熔断策略与实现/
    │   └──   第5章 高效Nestjs微服务通信:gRPC/
    ├──   2-第28周 架构实践:nestjs框架微服务技术/
    │   ├──   第1章 gRPC微服务安全与测试策略/
    │   ├──   第2章 微服务开发与运营优化/
    │   ├──   第3章 微服务代码自动生成与系统整合/
    │   ├──   第4章 微服务注册与健康检查实现/
    │   └──   附件/
    ├──   3-第29周 架构进阶:微服务架构重构服务端项目/
    │   ├──   第1章 微服务项目的Monorepo改造与版本控制/
    │   ├──   第2章 微服务的高可用性实践/
    │   ├──   第3章 gRPC服务健康检查与模块优化/
    │   ├──   第4章 Consul与NestJS微服务的高可用性管理/
    │   └──   附件/
    └──   4-第30周 架构运维实践:Docker+k8s/
        ├──   第1章 Consul+nestjs微服务故障转移演示/
        ├──   第2章 微服务架构的准备工作/
        ├──   第3章 微服务架构的高可用性与错误处理/
        ├──   第4章 Kubernetes基础与核心组件介绍/
        ├──   第5章 实践kubeadm搭建本地Kubernetes集群/
        ├──   第6章 实践二进制搭建高可用的Kubernetes集群/
        ├──   第7章 k8s开发部署总结/
        └──   附件/
├── 阶段九:【拓宽】uniapp+unicloud小程序云开发及支付专题/
│   ├── 1-第31周 uniapp+unicloud云开发/
│   │   ├── 第1章 小程序开发环境与核心知识/
│   │   ├── 第2章  uniapp跨端开发框架/
│   │   ├── 第3章 HBuilderX工具与项目创建策略/
│   │   ├── 第4章 uniCloud云开发入门与实践/
│   │   ├── 第5章 uniCloud客户端数据库与插件集成/
│   │   └── 第6章 丰富的unicloud生态,项目初始化与快速开发/
│   ├── 2-第32周 小程序uni-admin云后台应用/
│   │   ├── 第1章 HbuilderX开发环境优化与调试技巧/
│   │   ├── 第2章 uni-admin管理后台项目实战/
│   │   ├── 第3章 uni-admin权限配置与DBSchema解析/
│   │   ├── 第4章 uni-stat统计模块与高级统计操作/
│   │   └── 第5章 云函数与安全通信在uni-cloud中的应用/
│   ├── 3-第33周 创建页面路由,小程序项目核心页面开发/
│   │   ├── 第1章 内容管理与Schema自动生成工具实战/
│   │   ├── 第2章 首页开发与前端框架集成/
│   │   └── 第3章 基础组件开发与样式优化/
│   ├── 4-第34周 小程序项目接口对接与测试/
│   │   ├── 第1章 商城应用开发需求与数据库设计/
│   │   ├── 第2章 商品管理与图片处理流程/
│   │   ├── 第3章 分类商品列表与瀑布流布局实现/
│   │   ├── 第4章 商城项目开发总结与优化/
│   │   ├── 第5章 AI能力集成:uni-ai模块开发/
│   │   └── 第6章 微信小程序:OpenAI接口集成与stream数据处理/
│   └── 5-第35周 小程序支付专题/
│       ├── 第1章 支付专题导学与企业注册流程解析/
│       ├── 第2章 微信与支付宝支付集成前的准备工作/
│       ├── 第3章 微信支付开发与内网穿透调试/
│       └── 第4章 NestJS支付模块开发与支付流程实现/
└── 阶段十:【深耕底层】Vue+React源码解读,底层思维+技术双提升/
    ├── 1-第36周 React源码解析&生态核心技术方案/
    │   ├── 第1章 章导读/
    │   ├── 第2章 React设计思想于核心概念/
    │   ├── 第3章 React的全新架构Fiber及其工作原理/
    │   ├── 第4章 企业级应用框架和常见技术集成方案/
    │   ├── 第5章 React-router v6实战/
    │   ├── 第6章 React Hooks及状态管理方案导读/
    │   ├── 第7章 Hooks API及hooks原理解析/
    │   └── 附件/
    ├── 2-第37周 React组件库设计:提升工程化+组件化/
    │   ├── 第1章 周导读/
    │   ├── 第2章 组件库整体需求分析与工程化模板/
    │   ├── 第3章 按钮组件/
    │   ├── 第4章 图标组件(集成公共图标+iconfont)/
    │   ├── 第5章 菜单组件&子菜单组件/
    │   ├── 第6章 输入框组件/
    │   ├── 第7章 AutoComplete组件/
    │   └── 附件/
    ├── 3-第38周 React组件测试及性能优化/
    │   ├── 第1章 周导读/
    │   ├── 第2章 React动画方案TransitionGroup/
    │   ├── 第3章 React组件自动化测试/
    │   ├── 第4章 组件库文档方案/
    │   └── 附件/
    └── 4-第39周 Vue3源码解读/
        ├── 第1章 vue3源码解析/
        ├── 第2章 框架设计的哲学与实践/
        ├── 第3章 响应式系统深度解析与实现/
        ├── 第4章 渲染器核心机制与属性处理/
        ├── 第5章 Diff算法深度解析/
        └── 第6章 Vue3编译器工作流与AST解析实践/
├── 阶段十一:职场指导/
│   ├── 1-第40周 职业发展指导与AI在职场中应用/
│   │   ├── 第1章 大龄程序员的职场思考:心态与压力应对/
│   │   ├── 第2章 职场定位与方向选择:找到属于自己的路/
│   │   └── 第3章 求职技巧全攻略:从简历到面试准备/
│   └── 2-加餐&新课体验周AI加餐福利&新课体验 AI加餐福利&新课体验/
│       ├── 第1章 AI与提示词工程:机遇、挑战与市场展望/
│       ├── 第2章 实践环境准备:模型选择、工具推荐与配置实践/
│       ├── 第3章 Prompt提示词策略:编写原则、优化技巧与结构探讨/
│       ├── 第4章 通识技能:提示词如何拓宽视野与提升效率/
│       ├── 第5章 提示词通用技能,助力职场/
│       └── 第6章 新课介绍/
└── 资料代码/